手机版 章贡文化 切换场馆
HI,欢迎来章贡区文化馆
活动 培训 预决算公开 儿童友好 公告 荣获奖项 作品欣赏

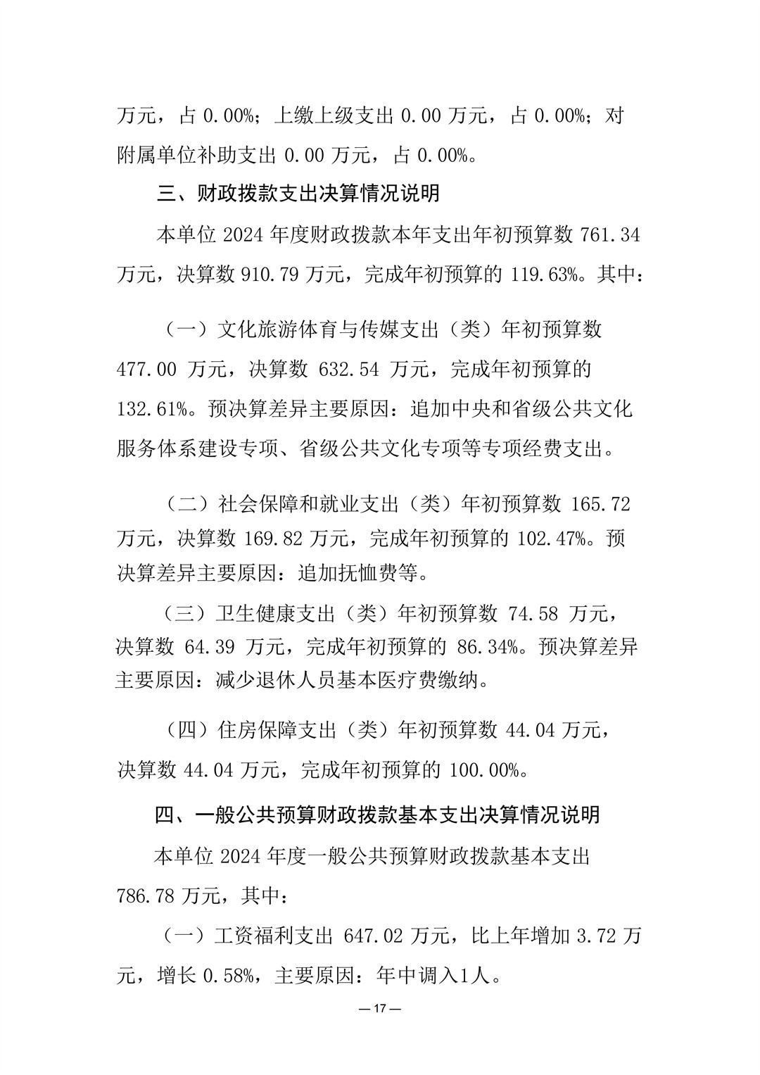
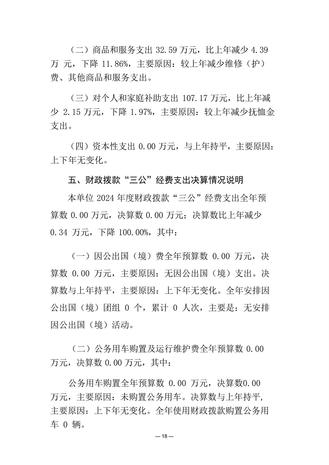
赣州市章贡区文化馆2024年度单位决算

2025-09-18来源:章贡区文化馆
11035

204002赣州市章贡区文化馆2024年单位决算(2)_01.jpg


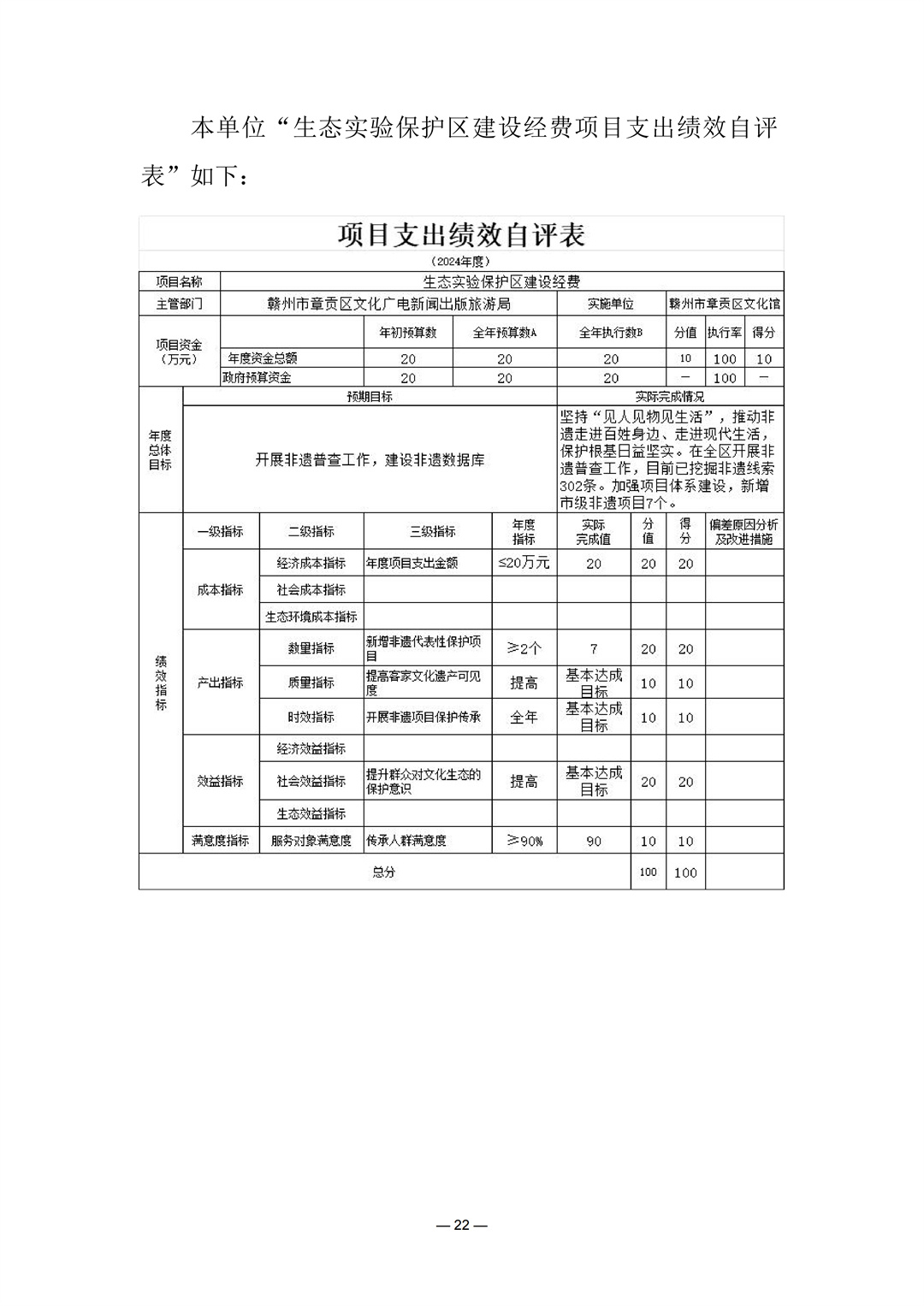
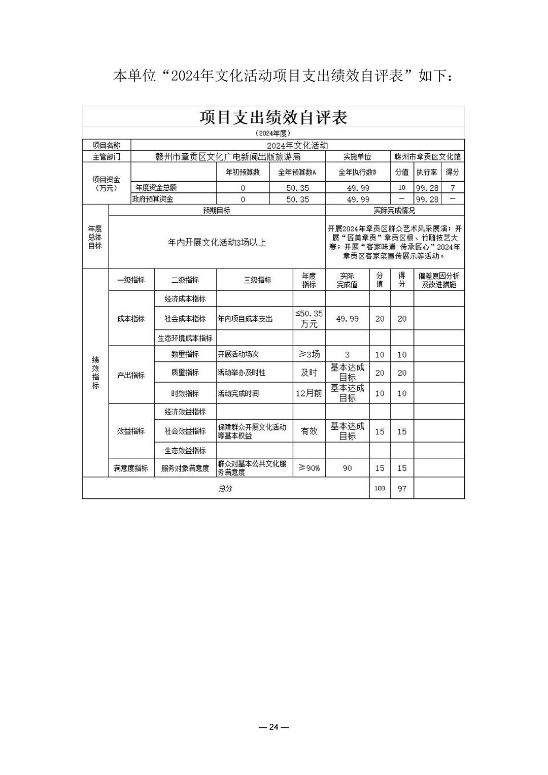
204002赣州市章贡区文化馆2024年单位决算(2)_02.jpg204002赣州市章贡区文化馆2024年单位决算(2)_03.jpg204002赣州市章贡区文化馆2024年单位决算(2)_04.jpg204002赣州市章贡区文化馆2024年单位决算(2)_05.jpg204002赣州市章贡区文化馆2024年单位决算(2)_06.jpg204002赣州市章贡区文化馆2024年单位决算(2)_07.jpg204002赣州市章贡区文化馆2024年单位决算(2)_08.jpg204002赣州市章贡区文化馆2024年单位决算(2)_09.jpg204002赣州市章贡区文化馆2024年单位决算(2)_10.jpg204002赣州市章贡区文化馆2024年单位决算(2)_11.jpg204002赣州市章贡区文化馆2024年单位决算(2)_12.jpg204002赣州市章贡区文化馆2024年单位决算(2)_13.jpg204002赣州市章贡区文化馆2024年单位决算(2)_14.jpg204002赣州市章贡区文化馆2024年单位决算(2)_15.jpg204002赣州市章贡区文化馆2024年单位决算(2)_16.jpg204002赣州市章贡区文化馆2024年单位决算(2)_17.jpg204002赣州市章贡区文化馆2024年单位决算(2)_18.jpg204002赣州市章贡区文化馆2024年单位决算(2)_19.jpg204002赣州市章贡区文化馆2024年单位决算(2)_20.jpg204002赣州市章贡区文化馆2024年单位决算(2)_21.jpg204002赣州市章贡区文化馆2024年单位决算(2)_22.jpg204002赣州市章贡区文化馆2024年单位决算(2)_23.jpg204002赣州市章贡区文化馆2024年单位决算(2)_24.jpg204002赣州市章贡区文化馆2024年单位决算(2)_25.jpg204002赣州市章贡区文化馆2024年单位决算(2)_26.jpg204002赣州市章贡区文化馆2024年单位决算(2)_27.jpg204002赣州市章贡区文化馆2024年单位决算(2)_28.jpg204002赣州市章贡区文化馆2024年单位决算(2)_29.jpg204002赣州市章贡区文化馆2024年单位决算(2)_30.jpg





热门推荐