章贡文化
12月28日至29日,章贡区举办了首届“虔民悦读”中小学生、幼儿朗诵大赛总决赛以及“艺动章贡”2024年度教学成果展示暨五周年展演选拔活动。
虔民悦读
虔民悦读,声动虔城。章贡区首届“虔民悦读”中小学生、幼儿朗诵大赛总决赛在赣州大剧院隆重举行,此项活动由章贡区委宣传部、章贡区教体局、章贡区文广旅局、章贡区融媒体中心主办,章贡区教学研究中心、章贡区文化馆、赣州虔小豆文化传媒有限公司承办。

经过前期初赛和半决赛的激烈角逐,53名选手脱颖而出进入总决赛。
决赛现场,选手们一一登台,献上了或铿锵有力或细腻动人的朗诵。从八境台到郁孤台再到慈云塔,从古城墙到古浮桥再到七里古窑,从赣南小炒鱼到炒东坡再到客家米果,从章贡到赣州到江西再到中国,选手们的朗诵中饱含着对脚下这片土地的深情厚谊,不仅传递着感情,分享着故事,也弘扬着文化,将家乡的美丽景色、深厚的历史文化底蕴展现得淋漓尽致。


“为了准备好这次比赛,我认真阅读了有关书籍,查阅了相关资料,非常高兴能够在这次比赛中拿到第一名的好成绩。接下来,我会继续努力,争做一名德智体美劳全面发展的时代好少年。”中学组一等奖获得者范思雪激动地说道。
亲子组三等奖获得者廖欣表示:“通过和孩子一起备赛,进一步拉近了我们家长与孩子之间的距离,提升了孩子的阅读兴趣,也锻炼了她的表达能力和口才,以后我们还要参加更多类似的朗诵比赛。”
此次章贡区首届“虔民悦读”中小学生、幼儿朗诵大赛的成功举办,为广大朗诵小爱好者们提供了一个展示自我的平台,激发了他们对阅读的兴趣,增强了他们对家乡的认同感和归属感。
亲子组

幼儿组

中学生组

小学生组

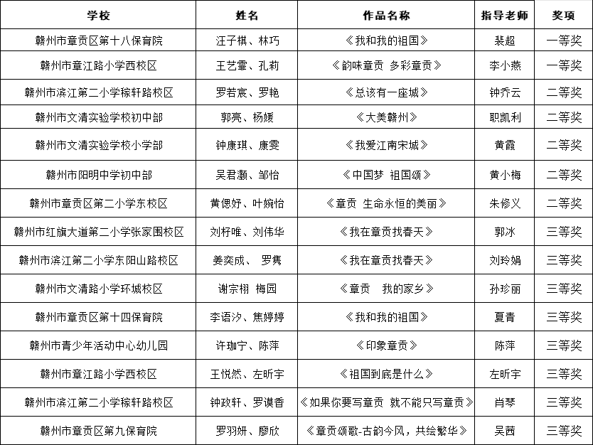
(“虔民悦读”中小学生、幼儿朗诵大赛总决赛获奖名单)
据悉,章贡区创新实施“虔民悦读”文化惠民工程,充分整合图书馆、新华书店、民营书店等文化场馆,搭建家门口的阅读平台,开展“绘本研读”“诵读大赛”“虔城小导游”等特色阅读实践活动。通过多元化的阅读方式,引导孩子们爱上阅读,进而影响带动整个家庭,营造“爱读书、读好书、善读书”的全民阅读氛围。(全媒体记者 陈义庆/图文)

艺动章贡
以“深入生活,扎根人民”为主题的“艺动章贡”2024年度教学成果展示暨五周年展演选拔活动(表演类)在赣州大剧院举行。

参加活动的演员,都是“艺动章贡”的学员代表,他们来自各行各业,有教师、工人、干部... ...他们用最真实的表演、最真诚的热情,向现场观众展现自己的学习成果。

现场,灯光璀璨,掌声雷动,气氛热烈非凡。舞台上,学员们身着各式各样的演出服装,以饱满的热情和精湛的技艺,为观众呈现了一场视听盛宴。


节目涵盖了舞蹈、戏曲、时装秀、健身操、朗诵等多种艺术形式,传承弘扬中华优秀传统文化,情深赞颂新时代辉煌成就,全面展示“艺动章贡”工程成效。
古典舞《盛世》拉开展演活动序幕,学员们尽情展示优美的身姿,在梦幻缥缈的意境中演绎着自己的艺术故事。

两天的展演精彩不断,中国舞《夜凉》翩翩起舞,如梦如幻;形体展示《别样她》展现了女性的柔美与力量;吉他弹唱、洞箫合奏等器乐表演,旋律优美,引人入胜;声乐节目更是精彩纷呈,从《光亮你自己》到《我爱你中国》,每一首歌曲都饱含深情,激发了现场观众的共鸣。朗诵节目《美丽中国》和《第一场雪》则以深情的语言和真挚的情感,表达了对祖国的热爱和对美好生活的向往。








观众们纷纷拿出手机,定格一个个精彩瞬间,掌声和欢呼声此起彼伏。“真的很不错!”薛贤东是现场观众之一,对学员们的表演赞不绝口,“‘艺动章贡’让我们普通人也能接触高雅艺术,看到台上朋友们的华丽蜕变,真是令人惊艳,我也想报名,希望‘艺动章贡’能一直办下去!”


活动现场还举行了颁奖仪式,表彰了表现突出的学员和老师。“我们团队已经集中训练了两个月,非常珍惜这次演出机会,大家都非常努力。今天的表演,大家发挥很不错。”郑玮婷在艺动章贡学习三年了,这次获得优秀学员的荣誉感觉无比自豪。她还说,通过这次展演,不仅学会了坚持,收获了快乐,自信和勇敢,而且拥有了一颗永远年轻又热爱生活的心。

据悉,“艺动章贡”2024年度开设52门课程,开办541个班级。本次选拔活动分为表演类、展览类、刊发类,其中表演类共67个节目,展览类有230幅作品,作品将于2025年1月1日至1月15日在红杉里艺术馆展览。
近年来,章贡区创新实施“艺动章贡”全民艺术普及工程,整合优质文化资源直达基层,常态化为市民提供文化艺术服务,不断满足基层群众精神文化生活新期待,真正做到文化惠民、文化育民、文化乐民。(全媒体记者谢一鸣 葛顺连 通讯员曾杨/图文)
来源丨章贡发布
初审丨钟 茜
审核丨曾纪全
监审丨陈 贝